logo
下載App
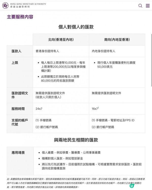
重磅消息更新!「跨境支付通」香港銀行已增至17家!(附完整操作指引)
重磅消息更新!「跨境支付通」香港銀行已增至17家!(附完整操作指引)
重磅消息更新!「跨境支付通」香港銀行已增至17家!(附完整操作指引)
重磅消息更新!「跨境支付通」香港銀行已增至17家!(附完整操作指引)
重磅消息更新!「跨境支付通」香港銀行已增至17家!(附完整操作指引)
重磅消息更新!「跨境支付通」香港銀行已增至17家!(附完整操作指引)
重磅消息更新!「跨境支付通」香港銀行已增至17家!(附完整操作指引)
重磅消息更新!「跨境支付通」香港銀行已增至17家!(附完整操作指引)
重磅消息更新!「跨境支付通」香港銀行已增至17家!(附完整操作指引)
重磅消息更新!「跨境支付通」香港銀行已增至17家!(附完整操作指引)
重磅消息更新!「跨境支付通」香港銀行已增至17家!(附完整操作指引)
重磅消息更新!「跨境支付通」香港銀行已增至17家!(附完整操作指引)
即睇更多社群帖文
19
2

重磅消息更新!「跨境支付通」香港銀行已增至17家!(附完整操作指引)

19